2021年5月13日,开车漫画
王涛实验室在《PLOS Genetics》杂志在线发表题为“RACK1 modulates polyglutamine-induced neurodegeneration by promoting ERK degradation in Drosophila”的研究论文 (//doi.org/10.1371/journal.pgen.1009558)。文章报道了支架蛋白RACK1通过调控ERK的降解,缓解多聚谷氨酰胺疾病的进程。
多聚谷氨酰胺疾病 (polyglutamine diseases) 是一类由于CAG重复扩增而导致的神经退行性疾病。重复扩增的致病基因翻译出带有多聚谷氨酰胺链的致病蛋白,在细胞质以及细胞核中形成寡聚体和聚集体,最终导致神经细胞的死亡。目前已知9种多聚谷氨酰胺疾病,包括六种脊髓小脑共济失调症 (spinocerebellar ataxias1/2/3/6/7/17),亨廷顿舞蹈症 (Huntington's Disease, HD),齿状红核苍白球萎缩症 (Dentatorubral pallidoluysian atrophy, DRPLA),和脊髓延髓醒肌肉萎缩症 (spinal and bulbar muscular atrophy, SBMA)。对于多聚谷氨酰胺疾病的研究已经超过一百年,但其致病机制仍不清楚。
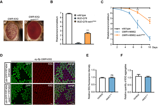
作者在果蝇眼睛中表达63个CAG重复序列 (63Q),发现果蝇眼睛细胞死亡,建立了多聚谷氨酰胺疾病模型。通过EMS诱变剂诱导的遗传筛选,作者鉴定到支架蛋白rack1突变体能显著抑制63Q导致的眼睛细胞死亡,以及亨廷顿舞蹈症和3型脊髓小脑共济失调症导致的细胞死亡,说明rack1能抑制多聚谷氨酰胺疾病的进程。进一步研究发现rack1并不影响63Q的单体和聚集体的水平,说明rack1不是通过清除致病蛋白进而抑制63Q导致的细胞死亡。


(图1 A:rack1抑制63Q导致的细胞死亡;B:rack1抑制SCA-3导致的细胞死亡;C:rack1抑制HD导致的细胞死亡;D-F:rack1不影响63Q的单体和聚集体水平)
通过全基因组的RNAi筛选,作者发现敲低E3泛素连接酶POE能增强rack1对63Q的抑制作用。进一步的生化分析发现,RACK1作为支架蛋白,通过调控POE和ERK的相互作用,促进ERK的降解。增加ERK的水平能显著抑制63Q导致的细胞死亡,而敲低ERK能回复rack1对63Q的抑制作用,说明rack1通过调控ERK的降解缓解多聚谷氨酰胺疾病的进程。该研究揭示了RACK1在多聚谷氨酰胺疾病进程中的作用,并为RACK1/POE/ERK通路作为多聚谷氨酰胺疾病的治疗靶点提供了理论依据。

(图2 A:敲低poe增强rack1对63Q导致的细胞死亡的抑制作用;B:敲低rack1显著抑制POE和ERK的相互作用)
王涛实验室博士后谢君和韩勇超为本文的共同第一作者,王涛博士为本文通讯作者。该研究在开车漫画
/开车漫画
完成。