2020年7月13日,开车漫画
何新建实验室在Nature Plants杂志在线发表了题为“DREAM complex suppresses DNA methylation maintenance genes and precludes DNA hypermethylation”的研究论文。该研究发现了一种抑制基因组DNA过度甲基化的分子机制,并证明该机制参与DNA甲基化的动态调控。
DNA的胞嘧啶碱基上的甲基化修饰是很多真核生物中保守的表观遗传标记,在介导转座子的沉默、维持基因组稳定以及调控基因表达方面具有重要作用。植物中DNA甲基化的建立依赖RNA介导DNA甲基化通路, DRM2是该通路中起主要作用的DNA甲基转移酶。DNA甲基化建立之后,DNA甲基化的维持机制伴随DNA复制发生,负责在细胞分裂和生长发育过程中维持DNA甲基化的稳定水平。在哺乳动物中,维持性的DNA甲基转移酶DNMT1以及半甲基化DNA的结合蛋白UHRF1是负责DNA甲基化维持的核心组分。拟南芥中的MET1与VIM是哺乳动物中DNMT1和UHRF1的同源蛋白,负责CG位点上DNA甲基化的维持。 拟南芥中有一个植物特异存在的DNA甲基转移酶CMT3,它能够与Su(var)3-9型组蛋白甲基转移酶(KYP / SUVH4,SUVH5和SUVH6)协同作用,负责CHG位点上DNA甲基化的维持。植物中存在一个依赖碱基切除修复的DNA主动去甲基化通路,其中的5-甲基胞嘧啶糖基/裂解酶ROS1,DME,DML2,DML3和DML3负责在特定的组织或特异生物学过程中负责染色质上特定位置DNA甲基化的主动去除。已有的研究表明,RNA介导DNA甲基化通路以及DNA主动去甲基化通路对植物一些重要生物学过程中DNA甲基化的动态调控具有重要作用。然而,目前对其它DNA甲基化动态调控的分子机制知之甚少。
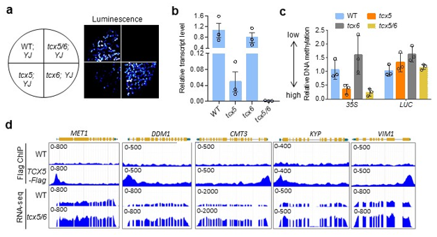
本研究利用反向遗传筛选寻找影响DNA甲基化的突变体,发现一个与动物中tesmin / TSO1类似的转录抑制因子TCX5,随后的实验证明TCX5及其同源蛋白TCX6以功能冗余的方式发挥作用(图1a-c)。进一步研究发现,TCX5/6能够直接结合到DNA甲基化维持基因(包括MET1,CMT3,DDM1,KYP和VIMs)的启动子区域,负责抑制这些基因的表达(图1d)。在tcx5/6双突变体中,这些DNA甲基化维持基因的表达水平明显增加,从而导致CG和CHG位点上的DNA甲基化在全基因组水平上显著升高(图1d)。这些结果表明,TCX5/6通过控制DNA甲基化维持基因的表达影响全基因组DNA甲基化水平。

图1. 转录抑制子TCX5和同源基因TCX6 调控DNA甲基化维持基因。(a, b)YJ系统中荧光素酶报告基因的表达水平。(c)YJ系统中35S-LUC启动子上甲基化水平。(d)甲基化维持基因显示在TCX5-Flag ChIP-seq 和 RNA-seq上的信号。
有趣的是,该研究比较了细胞分裂停滞的成熟叶片和细胞快速分裂的茎尖分生组织之间的DNA甲基化差异,并揭示了TCX5/6在这两种组织DNA甲基化差异调控中所起的作用。相比于野生型的茎尖分生组织,野生型的成熟叶片中鉴定到了大量CG和CHG位点DNA甲基化降低的区域(图2a-e)。然而,在tcx5/6双突变体中,成熟叶片中该区域DNA甲基化水平大幅度升高,而茎尖分生组织中该区域DNA甲基化水平升高幅度较小,这导致了突变体中成熟叶片的DNA甲基化达到与茎尖分生组织相当的水平(图2a-e)。这表明TCX5/6负责了成熟叶片和茎尖分生组织之间DNA甲基化的差异调控。

图2. TCX5/6在成熟叶片和茎尖分生组织中DNA甲基化差异。(a)WT和tcx5/6的成熟叶片(ML)和茎尖分生组织(SAM)中甲基化水平在第三条染色体上的分布。(b)在成熟叶片和茎尖分生组织中tcx5/6相对于WT差异甲基化区域数目。(c)韦恩图显示tcx5/6介导的CG或CHG 高甲基化差异区域在茎尖分生组织和成熟叶片中的重叠。(d)tcx5/6介导的CG和CHG 高甲基化差异区域在茎尖分生组织 相对于成熟叶片中的比例。(e)tcx5/6和WT的茎尖分生组织与成熟叶片 CG和CHG 高甲基化差异区域的 DNA甲基化水平。
该研究进一步鉴定到了包含TCX5/6的多亚基复合体,该复合体在其它真核生物是保守的,被称为DREAM。已有研究表明,该复合体负责抑制DNA复制及细胞分裂相关基因的表达,是细胞维持分裂静止状态所必需。考虑到DNA甲基化的维持伴随DNA复制发生,该研究证明了DREAM复合体协同控制DNA甲基化维持基因以及DNA复制相关基因的表达。这种协同作用一方面使不同细胞分裂状态的组织之间DNA甲基化保持相对稳定,另一方面也对不同组织之间的DNA甲基化差异调控起到重要作用。该研究表明,除了通过RNA介导DNA甲基化通路介导DNA甲基化建立以及通过DNA主动去甲基化通路介导DNA甲基化去除,DREAM复合体通过控制DNA甲基化维持基因的表达对植物重要生物学过程中的DNA甲基化动态变化起到了至关重要的作用。鉴于DREAM复合体保守性,其对DNA甲基化的调控作用可能代表了真核生物中的保守机制。
我所何新建实验室的博士宁永强和刘娜为该论文的共同第一作者。何新建博士为本文通讯作者。该研究得到了科技部、国家自然科学基金委、北京市政府及深圳市政府的资助。
论文链接:
//www.nature.com/articles/s41477-020-0710-7